Next Patients

Llamador digital de pacientes para salas de espera


Sistema para pacientes
Next! Patients es un llamador de pacientes para salas de espera que reemplaza el sistema tradicional de voceo con micrófonos analógicos.
El sistema permite ingresar a los pacientes con nombre y apellido, y los coloca automáticamente en una lista/cola de espera para que puedan ser llamados por el personal de recepción o incluso por los propios médicos desde sus respectivos consultorios.

DESCARGAR FOLLETO


Características principales:

  • Ingreso de pacientes al sistema con nombre y apellido.
  • Creación de consultorios customizable.
  • Búsqueda rápida para pacientes en cola de espera.
  • Funciones de re-call y redireccionamiento.
  • Sonido de ding-dong previo a la reproducción del llamado.
  • Permite seleccionar la voz del sistema.
  • Sección especial tipo “turnero” para visualizar en pantallas.
  • Acceso remoto desde cualquier dispositivo (PC/Tablet/Móvil).
  • Salida de audio analógica para utilizar con amplificadores y parlantes.

Beneficios:

  • Es un sistema moderno y fácil de usar.
  • Se utiliza una voz clara que no depende del operador.
  • Puede ser utilizado desde la recepción o desde los consultorios.
  • No requiere micrófonos analógicos.
  • Se ahorra en mantenimiento, cableado e instalación.
  • Crea un registro exportable con todos los pacientes ingresados.

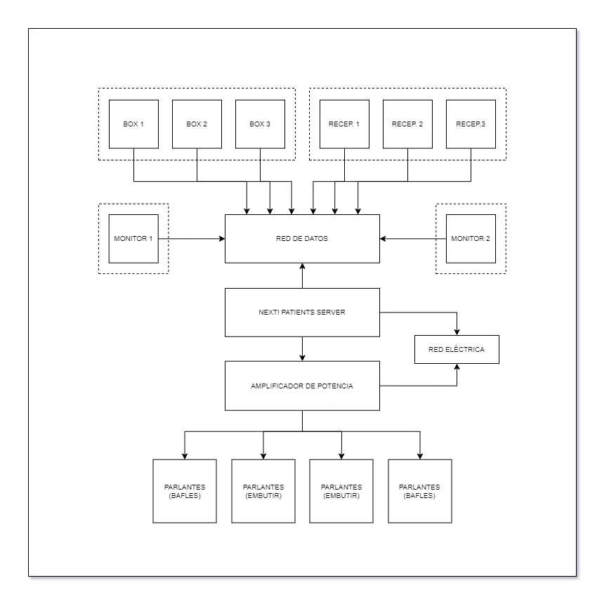
Diagrama de bloques:
Diagrama de llamador de pacientes
Módulos adicionales:

  • Módulo de anuncios espontáneos: reemplaza al “voceo busca personas” tradicional.
  • Módulo de anuncios programados: permite emitir anuncios en días y horarios específicos.
  • Módulo de música ambiental: permite sonorizar la sala de espera (sistema de interrupción automático)



Otros Productos:

Next Emergencies
Ampliar

Next Emergencies

Ver más
Next Logistics
Ampliar

Next Logistics

Ver más
Next Rooms
Ampliar

Next Rooms

Ver más